招商基金:2025年因合规内控问题被责令改正 高管被监管谈话 已整改完成
专题:2025基金年报季启幕:头部公募“万亿战”升级,工银瑞信净利领跑,“赚钱榜”大洗牌
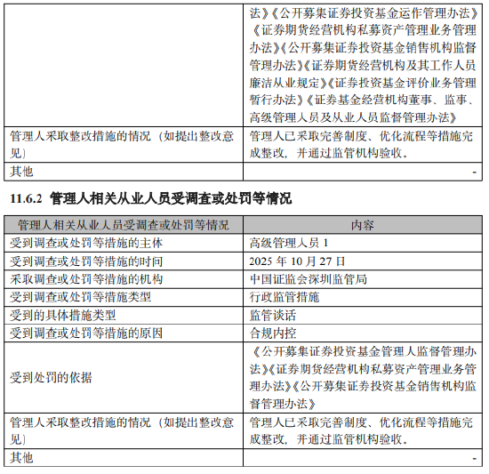
伴随着公募产品2025年报的集中披露,过去一年基金公司受到监管处罚的情况曝光。招商基金2025年报显示,2025年10月27日,招商基金因合规内控问题被深圳证监局责令改正;同日,公司一位高级管理人员因同样问题被监管谈话。公司已采取完善制度、优化流程等措施完成整改,并通过监管机构验收。


专题:2025基金年报季启幕:头部公募“万亿战”升级,工银瑞信净利领跑,“赚钱榜”大洗牌
伴随着公募产品2025年报的集中披露,过去一年基金公司受到监管处罚的情况曝光。招商基金2025年报显示,2025年10月27日,招商基金因合规内控问题被深圳证监局责令改正;同日,公司一位高级管理人员因同样问题被监管谈话。公司已采取完善制度、优化流程等措施完成整改,并通过监管机构验收。


德国央行行长内格尔表示,人工智能未必会导致欧洲裁员,反而可能使该地区的企业受益。 周二他表示,过去的技术变革表明,“总的来说,创造的就业机会比失去的就业机会要多”。 他引用欧洲央行研究说道...
证券日报网讯 3月25日,海森药业发布公告称,公司拟续聘立信会计师事务所(特殊普通合伙)为2026年度审计机构,聘期为一年。本次续聘尚需提交公司2025年年度股东会审议。 (文章来源:证券日报)...
每经AI快讯,有投资者在投资者互动平台提问:你好,公司海盐味瓜子有铺入线下渠道吗?本人身处武汉市,逛了几个超商还有零食店都找不到这款口味的瓜子。 洽洽食品(002557.SZ)3月29日在投资者...
3月15日晚间消息,央视315晚会曝光私域营销乱象。私域营销公司通过种种方法引流获客,将消费者引导至社交平台的私域场景播放课程,进行产品营销,药品和保健品进货成本都很低廉,但对外售价却非常高。 ...
登录新浪财经APP 搜索【信披】查看更多考评等级 证券日报网讯3月29日,锡业股份发布公告称,公司披露2025年度“质量回报双提升”行动方案实施评估报告:一、聚焦主业,打造世界一流有色金属关键原材料提...
提到消费维权 【下载黑猫投诉客户端】,很多人第一反应就是拨打12315热线或通过全国12315平台投诉。这确实是国家市场监管总局设立的官方主渠道,权威、覆盖面广,处理消费纠纷的效率也相对较高。但现...