原上海贵酒母公司“ST岩石”将退市
炒股就看金麒麟分析师研报,权威,专业,及时,全面,助您挖掘潜力主题机会!
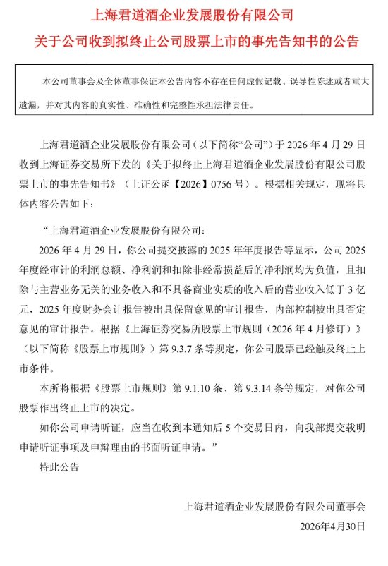
4月29日,原上海贵酒母公司“ST岩石”收到上交所的“退市告知书”。

上交所称,“ST岩石”2025年度经审计的利润总额、净利润和扣除非经常损益后的净利润均为负值,且扣除与主营业务无关的业务收入和不具备商业实质的收入后的营业收入低于3亿元,“你公司股票已经触及终止上市条件。本所将根据《股票上市规则》第9.1.10条、第9.3.14条等规定,对你公司股票作出终止上市的决定。”
炒股就看金麒麟分析师研报,权威,专业,及时,全面,助您挖掘潜力主题机会!
4月29日,原上海贵酒母公司“ST岩石”收到上交所的“退市告知书”。

上交所称,“ST岩石”2025年度经审计的利润总额、净利润和扣除非经常损益后的净利润均为负值,且扣除与主营业务无关的业务收入和不具备商业实质的收入后的营业收入低于3亿元,“你公司股票已经触及终止上市条件。本所将根据《股票上市规则》第9.1.10条、第9.3.14条等规定,对你公司股票作出终止上市的决定。”
纽约州民主党众议员、众议院少数党领袖哈基姆・杰弗里斯周二上午在接受采访时表示,众议院民主党人将强行推动一项限制对伊朗使用军事力量的决议案再次进行表决。 “我们只需要再争取一两名共和党议员的支持...
北京时间4月18日凌晨,美股周五午盘走高,道指上涨1100点。纳指与标普500指数再创新高。以色列与黎巴嫩宣布停火后,伊朗宣布霍尔木兹海峡完全开放。原油价格暴跌。 道指涨1107.67点,涨...
登录新浪财经APP 搜索【信披】查看更多考评等级 2026年4月23日盘后。冀凯股份(维权)发布了《2025年度业绩预告修正公告》,公司不仅突然下修核心营收数据至退市红线以下,更因涉嫌信息披露不完...
周三美股成交额第1名美光收高8.48%,股价创历史新高,成交216.72亿美元。高盛研究显示,美光科技一家公司就贡献了标普500盈利预期上调的约51%,成为本轮盈利预期上调的核心推动力。 在美...
在努力应对伊朗战事的外溢影响之际,生产Dove香皂和Hellmann‘s蛋黄酱的联合利华(Unilever)称其暂停招聘。 这家消费品集团表示已决定暂时停止招聘,理由是外部环境充满不确定性。...
生意社04月05日讯 交易商 品牌/产地 交货地 最新报价 河南森林环保科技有限公司 森林 河南省/郑州市 13500元/吨 (文章来源:生意社)...